要说普惠保险这两年真的是火的不行。
前阵子上海推出“沪惠保”,把帝都的“京惠保”给比下去了。
没想到,北京花开两朵,反手推出第二款惠民保险——“北京普惠健康保”。
那这个“北京普惠健康保”到底怎么样呢?
先来看一下“北京普惠健康保”的宣传重点。
背景,金光闪闪:
指导单位是北京市医保局和北京金融监督管理局。
监督是单位银保监会北京监管局。
这个“官方背景”确实是真的。
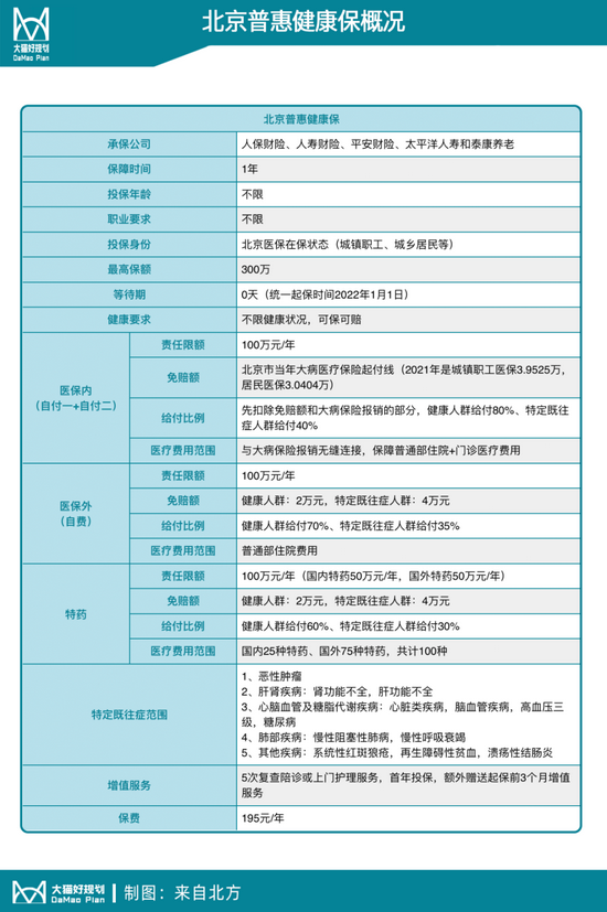
承保公司有五家:
主承保是人保财险和人寿财险,共同承保是平安财险、太平洋(3.190, 0.00, 0.00%)人寿和泰康养老。
都是来自大保险集团。
“北京普惠健康保”的保障覆盖:
医保目录内住院和门诊个人自付费用;
医保目录外住院个人自费费用;
百种海内外高额特药。
而且还不限制户籍、年龄、职业、既往病史,只要有北京医保就能投保。
一年保费只要195元,老少同价。
看样子,还不错。
但保障细节咋样?老规矩,先上个图。
“北京普惠健康保”主体保障分为三部分:
第一部分,社保内保障,对应的是社保范围内的自付部分(自付一和自付二),对接大病保险,负责大病保险二次兜底后的剩余部分。
第二部分,社保外保障,对应的是社保范围外自费部分。
第三部分,特药保障,对应的是抗癌新药特药,包括未在大陆审批使用的海南乐城国际药品。
为了方便大家理解,以城镇职工住院为例,猫妹做了一个表格。
可以看出,“北京普惠健康保”确实响应了银保监会的指导意见:
做好与基本医保的衔接补充;
将更多医保目录外合理医疗费用纳入保障范围。
但是,由于普惠的性质,保费低廉,不限既往症、年龄等原因,所以在报销力度上,受到一定限制。虽然保障范围有所突破,但单纯从保障力度看,跟百万医疗险相比仍有差距。
优势:
1、真正0门槛
“北京普惠健康保”真正做到了0门槛,不限职业、不限年龄、不限病史,只要是北京医保的在保状态,即可投保。
尤其是对患有特定疾病的人群,也能实打实的“可保可报”。
即便投保人因既往症住院,只要花费超过免赔额就能得到报销。虽然降低了报销比例,但仍可谓是“买到即赚到”。
2、特药保障赞
“北京普惠健康保”的特药保障还不错。
电影《我不是药神》,让很多人深受触动,原来有那么一群人,为了活下去,“吃”穷了家庭。为了让“穷病”不在,抗癌特药集采降价逐步纳入医保,很多保险公司也设计了特药险满足病人的需求。
像“北京普惠健康保”的特药清单,不单包括25种国内上市的特药,还包括75种未在大陆审批使用的海南乐城国际药品,实用性有所提升。但如果是用海南的药,其实考虑到差旅成本,也是蛮高的。
大病,真的考量的是一个家庭的家底儿,即便有保险,也是一样。
3、纳入社保外费用
针对医保目录外的自费项目,“北京普惠健康保”也纳入保障范围。
医保的扩面虽然已经让很多人受益,但仍有较多的自费部分需要个人负担,尤其是越大、越重的病,自费比例就越高。“北京普惠健康保”的此举,明显增加了理赔的可获得性。
从这一点看,“北京普惠健康保”要比先行者“京惠保”更具吸引力。
4、增值服务实用
“北京普惠健康保”提供5次复查陪诊或上门护理服务。对于老人、行动不便病人、卧床病人有实际效用,可以说是一次有益的探索。
不足:
1、报销门槛很高
有一说一,“北京普惠健康保”的理赔门槛还是很高的。
社保内部分,因为免赔额等于北京市当年大病医疗保险起付线(2021年是城镇职工医保3.9525万,居民医保3.0404万),同时,理赔时还要扣除大病保险已经报销的部分。
没在医院花个几十万,估计是用不到这个报销的。
而社保外部分,免赔额健康人群为2万元,特定既往症人群为4万元,也将大部分疾病住院排除在外。
所以整体来看,“北京普惠健康保”针对的还是灾难性医疗费用。
2、报销比例较低
“北京普惠健康保”的报销比例,对于健康人群,社保内部分是80%、社保外部分是70%、特药60%;而对于特定既往症人群,给付比例分别降为40%、35%和30%。个人自担比例仍较高。
而像百万医疗险,基本上免赔额为社保报销后,自付1万元,报销比例也能达到100%。门槛儿比“北京普惠健康保”要低很多。
3、单项有限额
“北京普惠健康保”不光有高额的免赔,还有各种单项限制。
单一药品每年报销上限设置为30万元;
体内放置材料(含人体器官、晶体、心脏起搏器等特殊耗材)个人负担部分按60%纳入报销费用范围,且每年报销上限设置为10万元。
这就又再度降低了报销的可获得性。
4、首次投保等待期超长
虽然“北京普惠健康保”号称0等待期,但从开放投保日期(2021年7月26日到9月30)到保障真正生效(2022年1月1日),中间的空白期至少有3个月之久,远超正常的医疗险。
5、价格相对贵了
跟目前国内各地的惠民保险相比,195元一年“北京普惠健康保”的价格偏高,比之前的京惠保更是翻倍还多了。
如果是一个五口之家全家投保,那么一年的保费接近1000元,对普通收入的家庭来说,已经不是一个小数目。
也许有人要笑,1000还贵啊。但,说实话,普惠产品的定位是最广大群众。
当两杯咖啡的价格,买不来一份“北京普惠健康保”,当年轻、健康人群的保费价格接近保障更优的百万医疗险,感觉,还是有点鸡肋了。
最后咱们来说说要不要上车。
还是那句话,有百万医疗险的不用眼红心热,“北京普惠健康保”再香,也没你手里的百万医疗险香。千万别因为便宜点儿就退保百万医疗险。惠民保,稳定性如何,还是再飞一段儿吧。
去年投保了“京惠保”的,这两个保障有重叠,但相对来说,“北京普惠健康保”再香一点,毕竟有社保外费用保障。
如果买不上百万医疗险的,比如带病人群、高风险职业人群、高龄人群,建议不要错过投保期,尤其是家里有病人、老人的,一旦因为较严重的病住院,绝对能值回保费。
但也要注意一点,这波推广很猛烈的背后,是保险公司的获客争夺战。
猫妹朋友圈的代理人、平台都在强调,让客户用自己的二维码投保,或者认准官方平台之类的。产品是一样的,如果你喜欢谁家服务,就去谁家的专门链接买,如果去官微买,那据说是随机分配的。
但投保后被保险公司二次开发是避免不了的,猫妹最担心的,投保后可能会被多个渠道拿到数据后二次开发。
所以,接电话、接短信一定要谨慎。

























