此前,投连险一直是受到消费者热捧的一类产品,不过近期投连险的收益率随着资本市场的波动也坐上了“过山车”,投连险理财究竟适不适合你?如何选择一款投连险产品?风险和收益之间应该如何取舍?
投资连结保险,简称投连险。顾名思义,这是保险与投资勾挂的保险,是指一份保单在提供人寿保险时,在任何时刻的价值是根据其投资基金在当时的投资表现来决定的。
投连险设有不同账户。每个账户的投资组合不同,收益率不同,投资风险不同。由于投资账户不承诺投资回报,保险公司在收取资产管理费后,所有的投资收益和投资损失由客户承担。
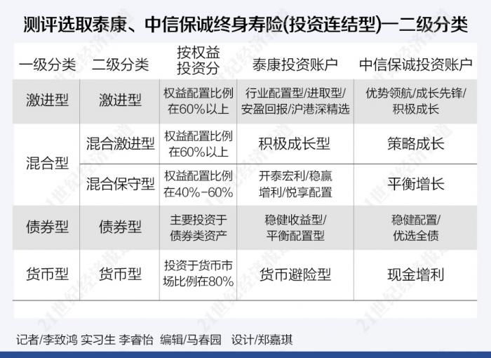
21世纪经济报道保险课题组选取泰康、中信保诚在售的终身寿险(投资连结型)进行测评。泰康赢家人生(B款)终身寿险(投资连结型)共有8个投资账户,泰康财富有约终身寿险(投资连结型)共有6个投资账户,二者部分投资账户相同,不做重复测评。中信保诚‘智富价值长投’终身寿险(投资连结型)共有8个投资账户。
参考华宝证券等市场评价标准和具体产品特征,21世纪经济报道报道保险课题组按照权益资产配置比例,对终身寿险(投连连结型)进行一、二级分类,即投资于权益类资产比例在60%以上的,一、二级分类均为激进型;投资于权益类资产在60%以下的,一级分类为混合型,其中投资于权益类资产比例在40%-60%的,二级分类为混合激进型,投资于权益类资产比例在40%以下的,二级分类为混合保守型;主要投资于债券类资产的,一、二级分类均为债券型;此外,投资于货币市场比例在80%的,一、二级分类均为货币型。
通过21世纪经济报道保险课题组对上述投资账户的比较发现,在激进型中,中信保诚的优势领航账户2020年回报49.82%,位列第一;在混合激进型中,泰康的积极成长账户2020年回报41.29%,位列第一;在混合保守型中,中信保诚的平衡增长账户2020年回报21.50%,位列第一;在债券型中,泰康的平衡配置型账户2020年回报18.61%,位列第一;在货币型中,泰康的货币避险型账户2020年回报2.76%,位列第一。
激进型
具体比较来看,泰康赢家人生(B款)终身寿险(投资连结型)的行业配置型投资账户、沪港深精选投资账户、安盈回报投资账户,泰康财富有约终身寿险(投资连结型)的进取型投资账户,以及中信保诚的优势领航投资账户、积极成长投资账户、成长先锋投资账户属于激进型。
在权益类资产配置比例上,泰康赢家人生(B款)终身寿险(投资连结型)行业配置型投资账户,投资于权益类资产的比例为账户资产的60%-95%。安盈回报投资账户,投资于上市权益类资产的比例为账户价值的50%-95%。沪港深精选投资账户,投资于上市权益类资产的比例为账户价值的50%-95%,其中投资于港股通标的的股票比例不低于账户价值的30%。
泰康赢家人生(B款)终身寿险(投资连结型)行业配置型投资账户,投资于流动性资产、固定收益类资产、基础设施投资计划、不动产相关金融产品、其他金融资产等资产的比例为账户资产的5%-40%,其中流动性资产的投资比例不低于账户资产5%。
安盈回报投资账户,投资于流动性资产的比例不低于账户价值的5%;投资于不动产类资产及其他金融资产的比例不高于账户价值的20%;该账户可进行债券正回购,正回购比例不得超过账户价值的100%。
沪港深精选投资账户,投资于流动性资产的比例不低于账户价值的5%;投资于不动产类资产以及其他金融资产的比例不超过账户价值的20%;该账户可进行债券正回购,正回购比例不高于账户价值的100%。
泰康财富有约终身寿险(投资连结型)进取型投资账户,主要投资于证券投资基金(包括封闭式和开放式)、股票以及监管部门未来批准的其它权益型证券;部分资产将投资于银行大额协议存款、国债现券和回购、金融债以及监管部门准许投资的企业债等。该账户资产投资于股票市场(包括股票、证券投资基金以及监管部门允许的其它投资方式)的比例通常不低于60%,最高可达100%。
泰康赢家人生(B款)终身寿险(投资连结型)行业配置型投资账户,资产管理费年收取比例最高不超过2%,目前收取标准为1.5%。安盈回报投资账户,资产管理费年收取比例最高不超过2%,目前收取标准为1.5%。沪港深精选投资账户资产管理费年收取比例最高不超过2%,目前收取标准为1.7%。
泰康赢家人生(B款)终身寿险(投资连结型)行业配置型投资账户近一年收益率为39.13%。安盈回报投资账户近一年收益率为24.92%。沪港深精选投资账户近一年收益率为23.16%。泰康财富有约终身寿险(投资连结型)进取型投资账户近一年收益率为32.82%。
中信保诚‘智富价值长投’终身寿险(投资连结型)的优势领航投资账户,主要投资于股票、股票型、混合型基金等权益类资产以及债券、债券型基金等固定收益类资产,这两类资产的投资比例最高均可达账户价值的 95% 。
成长先锋投资账户,主要投资于证券投资基金以及法律法规允许投资的其他权益类产品,投资于证券投资基金及其他权益类产品的比例不低于 70%,最高可达 100% 。
积极成长投资账户,重点投资于证券投资基金以及法律法规允许投资的其他权益类产品,少量投资于债券等固定收益类资产,其中投资于债券类资产的比例一般为20%,投资于证券投资基金及其他权益类产品的比例一般为 80% 。
中信保诚‘智富价值长投’终身寿险(投资连结型)的优势领航投资账户,近一年的收益率为25.67%。成长先锋投资账户近一年收益率为27.88%。积极成长投资账户近一年收益率为31.95%。
混合型
泰康财富有约终身寿险(投资连结型)积极成长型投资账户、中信保诚‘智富价值长投’终身寿险(投资连结型)策略成长投资账户属于混合激进型。
泰康财富有约终身寿险(投资连结型)积极成长型投资账户,主要投资于股票(含香港市场股票)、封闭式基金、开放式基金以及监管部门批准的其他权益类资产,投资比例为20%-100%;投资债券及其它固定收益资产的比例为0%-60%;投资流动性资产的比例不低于5%。近一年收益率为29.15%。
中信保诚‘智富价值长投’终身寿险(投资连结型)策略成长投资账户,重点投资于证券投资基金以及法律法规允许投资的其他权益类产品,适度投资于债券等固定收益类资产;投资于债券类资产的比例一般为 40%,投资于证券投资基金及其他权益类产品的比例一般为 60% 。近一年的收益率为12%。
在混合保守型中,泰康赢家人生(B款)终身寿险(投资连结型)开泰宏利投资账户,投资于上市权益类资产的比例不高于账户价值的30%;投资于流动性资产、固定收益类资产的比例不低于账户价值的50%,其中流动性资产的比例不低于账户价值的5%;投资于不动产类资产及其他金融资产的比例不高于账户价值的30%。该账户可进行债券正回购,正回购比例不高于账户价值的100%。
稳盈增利投资账户,投资于流动性资产及固定收益类资产的比例不低于账户价值的80%,其中流动性资产的比例不低于账户价值的5%;投资于不动产类资产及其他金融资产的比例不高于账户价值的30%。该账户可进行债券正回购,正回购比例不高于账户价值的100%。
泰康赢家人生(B款)终身寿险(投资连结型)开泰宏利投资账户的资产管理费年收取比例最高不超过2%,目前收取标准为1.3%。近一年收益率为9.02%。稳盈增利投资账户的资产管理费年收取比例最高不超过2%,目前收取标准为1%。近一年收益率为3.04%。
泰康财富有约终身寿险(投资连结型)悦享配置投资账户,投资于上市权益类资产的比例不高于账户价值的30%;投资于流动性资产、固定收益类资产的比例不低于账户价值的50%,其中流动性资产的比例不低于账户价值的5%;投资于不动产类资产及其他金融资产的比例不高于账户价值的30%。该账户可进行债券正回购,正回购比例不高于账户价值的100%。近一年收益率为1.99%。
中信保诚‘智富价值长投’终身寿险(投资连结型)平衡增长投资账户,重点投资于债券类资产,适度投资于证券投资基金以及法律法规允许投资的其他权益类投资产品。其中,投资于债券类资产的比例一般为 60%,投资于证券投资基金及其他权益类产品的比例一般为 40% 。近一年的收益率为12.77%。
债券型
在债券型中,泰康财富有约终身寿险(投资连结型)稳健收益型投资账户,投资于债券及其它固定收益资产的比例为60%-100%,参与新股投资等权益投资(含香港市场股票)的比例为0%-20%,投资其他流动性资产的比例不低于5%。
平衡配置型投资账户,投资于固定收益类资产和权益类资产,投资于股票(含香港市场股票)、封闭式基金、开放式基金以及监管部门批准的其他权益类资产的比例为0%-75%;投资于债券及其固定收益资产的比例为0%-80%;投资流动性资产的比例不低于5%。
泰康财富有约终身寿险(投资连结型)稳健收益型投资账户的资产管理费年收取比例最高不超过2%,目前收取标准为1.3%。近一年收益率为8.40%。平衡配置型投资账户的资产管理费年收取比例最高不超过2%,目前收取标准为1.5%。近一年收益率为18.78%。
中信保诚‘智富价值长投’终身寿险(投资连结型)优选全债投资账户,主要投资于债券类资产。投资于债券类资产的比例不低于70%,最高可达 100%。近一年收益率为4.44%。
货币型
泰康赢家人生(B款)终身寿险(投资连结型)货币避险型投资账户,投资于现金、货币市场基金、债券回购,剩余期限在一年以内的存款,国债、政策性金融债、企业债、短期融资券、央行票据等短期债券,以及法律法规允许或监管部门批准的其他流动性投资品种。该投资账户的资产管理费收取采用可变费率机制,根据账户实际收益情况,资产管理费年收取比例在0.2%-0.3%之间调整。近一年收益率为2.93%。
中信保诚‘智富价值长投’终身寿险(投资连结型)现金增利投资账户,主要投资于货币市场投资工具和具有低利率风险、高流动性的其他投资工具,以及国家相关法律法规及政府部门目前或以后许可的其他投资工具。近一年收益率为2.08%。



























