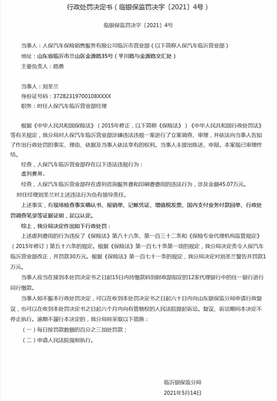
5月21日消息,中国银保监会行政处罚决定书(临银保监罚决字〔2021〕4号)显示,人保汽车保险销售服务有限公司临沂市营业部因虚列费用,被责令改正,并罚款30万元。
经查,人保汽车临沂营业部存在虚列咨询服务费和印刷费费用的违法行为,涉及金额45.07万元。此外, 时任经理刘圣兰对上述违法行为负有领导责任,被警告并罚款1万元。
以下为原文:
您正在访问亚洲外汇网,本站所提供的内容均遵守中华人民共和国香港特别行政区法律法规。2022-01-19 19:20
2022-01-19 19:20
2022-01-19 19:19
2022-01-19 19:18
2022-01-19 19:13
2022-01-06 15:08
2022-01-06 15:08
2021-12-17 18:33
2021-12-17 18:31
2021-12-16 18:28
01月10日 05:02
01月10日 04:50
01月10日 05:02
01月10日 05:02
01月10日 04:50
01月10日 04:50
01月10日 05:02
01月10日 05:02
2025-12-31 14:30
2025-12-31 14:20
2025-12-20 23:01
2025-12-20 23:01
2025-12-28 14:30
2025-12-19 14:02
2025-12-31 14:40
2025-12-31 14:40
2025-12-31 14:20
2025-12-28 14:20