21世纪经济报道记者 李愿 北京报道 12月13日下午,农业发展银行在传达学习中央经济工作会议精神时要求,要全力以赴、积极支持、主动配合巡视工作,在中央巡视意见反馈后,认真组织做好各项整改工作。
这意味着,十九届中央第八轮巡视对25家金融单位党组织开展的为期2个月左右的常规巡视工作即将进入下半场,接下来的工作重点是反馈意见。而12月15日,也是巡视组在各单位受理信访的截止时间。在10月上中旬进驻时,巡视组在各单位均设置了专门值班电话和邮政信箱。
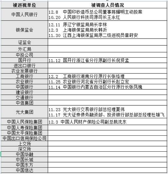
巡视组进驻25家金融单位以来,巡视成果如果?21世纪经济报道记者梳理中央纪委国家监委等相关网站发现,截至目前,已经有12位被巡视单位相关人员被调查,其中银保监会系统3人,中国人民银行、光大集团各2人,国开行、工商银行(4.620, -0.01, -0.22%)、农业银行(2.930, 0.00, 0.00%)、中国银行(3.050, -0.01, -0.33%)、中国人民保险集团均有1人。按照工作节奏,后续或还有相关人员会被调查。
金融高管被查已成常态
由于宣布被调查的时间较短,上述12人被调查的原因仍未知。按照被调查时公布的情况,大都为“涉嫌严重违纪违法”。其中,中国印钞造币总公司董事陈耀明主动投案接受审查调查。
根据十九届中央第八轮巡视工作动员部署会要求,此轮巡视要紧扣金融行业不同板块、不同单位、不同层级特点,把握共性、突出个性,找准找实被巡视党委(党组)存在的突出问题,增强巡视的科学性精准性实效性。
同时着力查找落实党中央关于金融工作重大决策部署,推进服务实体经济、防控金融风险、深化金融改革三项任务方面的问题;落实全面从严治党主体责任和监督责任,坚持严的主基调、持之以恒正风肃纪反腐方面的问题;落实新时代党的组织路线,加强领导班子、干部人才队伍和基层党组织建设方面的问题;落实巡视、审计整改等方面的问题。坚持以巡促改、以巡促建、以巡促治,推动做实监督、强化监管、加强金融治理体系和治理能力建设,为金融健康发展提供有力保障。
在巡视期间,光大集团曾于11月23日召开“以案为鉴 警钟长鸣”专题警示教育大会。会上播放了朱慧民案、周江涛案警示教育片,通报光大集团系统近期查处的典型案例,并要求将本次警示教育大会作为一个重要节点,一以贯之、一刻不停落实好本单位促改、促治、促建的各项工作;要以接受中央巡视为契机,持续做好问题整改“后半篇文章”,通过完善制度、健全机制,补足案防短板、完善治理体系,扎扎实实把促改的效果提升为促治的成效,促进管党治党和公司治理水平提升,促进建设世界一流金控集团。
近日,工商银行党委会也同驻工行纪检监察组召开了全面从严治党从严治行警示教育大会,谢明、顾国明、徐卫东、王英奎、卢健、张有赋、陆锦文被查处的7名工行党委管理干部在大屏幕上相继出现。工商银行党委书记、董事长陈四清强调,一体推进不敢腐、不能腐、不想腐,始终坚持“惩”的有力威慑,着力强化“治”的综合效能,巩固放大“育”的基础作用,把反“四风”与反腐败统筹起来、抓“关键少数”和管“绝大多数”结合起来、纠“四风”和树新风贯通起来,坚决铲除滋长腐败的“温床”,严防由风变腐。
事实上,不仅在巡视组巡视期间有相关人员被调查,在巡视之前上述25家被巡视单位中,多个单位高管被调查已经成为常态。如9月期间,国开行副行长何兴祥被调查、交通银行(4.540, -0.03, -0.66%)辽宁省分行原副行长于化源被调查、工商银行广东省分行原副行长陆锦文被调查、农业银行河北省分行原副行长王振林被调查、中信银行(4.520, -0.02, -0.44%)广州分行原行长谢宏儒被调查……
筑牢哪些制度短板?
调查不是最终目的,正如上述被巡视单位有关负责人所说,“要不断强化制度保障,形成监督合力、切实发挥监督作用,确保权力始终在正确轨道上运行。”
11月下旬,驻建行纪检监察组组织召开首次监督联席会议,就如何落实监督责任、找准问题根源及督促问题整改等进行了探讨交流,党委办公室、党委组织部、财务会计部、信贷管理部、内控合规部等8个建设银行(5.830, -0.05, -0.85%)内设部门主要负责人参加会议。
会议要求,各成员部门主要负责人作为第一责任人,要亲身参与、部署、抓好本条线监督工作,各成员部门要相互配合、协同推进,不得推诿扯皮,坚决杜绝形式主义、官僚主义……各成员部门在每次会议上报告具体落实情况,既报告过程,也报告结果。驻建行纪检监察组按年度向总行党委通报监督联席会议机制运行的综合情况。
据了解,驻农业银行纪检监察组给农行党委发送监督提示函,已成为该组加强对“一把手”和领导班子监督的常态化形式。该组还出台了相关指引,重点检查领导班子特别是“一把手”传导部署是否到位、工作责任是否压实、落实措施是否具体有效,做到中央部署的各项任务都有细化措施、具体抓手。
据驻农行纪检监察组有关负责人介绍,针对当前金融腐败多发于信贷、不良资产处置、选人用人等领域的特点,深挖细查风险多发背后的领导干部腐败问题,跟进监督民主集中制、“三重一大”决策制度的执行情况,让“一把手”和领导班子习惯在监督下工作生活。
驻建行纪检监察组则会同建设银行党委建立行贿人禁入退出机制,在国有商业银行中率先探索建立起行贿人“黑名单”制度。据了解,该制度对职务犯罪案件过程中已查实的行贿人采取有效措施,创建行贿人“黑名单”并定期动态更新,分类实施禁入、退出、禁用或其他限制性措施。同时,督促建设银行相关部门结合管理实际,细化行贿人禁入、退出的类型、范围、流程和相关应用管理、保密要求等,健全完善相关制度,推进受贿行贿一起查规范化制度化。






























