注:本文作者王明彦、王尔实,目前供职于中再寿险产品精算部;文章原题《香港长期医疗险经营经验》,内容略有修改。
编者按
本文是中国人寿(28.930, -0.47, -1.60%)再保险有限责任公司(简称“中再寿险”)最新报告《2020-2021年度健康险产品研究报告》(以下简称“《报告》”)的第八篇,聚焦香港长期医疗险研究。
文章对香港的医疗险体系进行了深入分析,包括香港医疗保障体系、产品形态、产品分类以及监管方式等。文章指出,香港医疗险费率增长的主要因素是医疗通胀,而调费幅度由保险公司根据产品本身的运营情况,结合市场需求来综合制定,根据历史经验每年涨费幅度约为5-15%左右。
而香港监管机构对于调费仅作原则性指导,不做细节约束。从调费结果看,香港医疗险调费能够比较稳定主要是因为民众对于医疗险调费理解度较高。
01
香港医疗险概况
定位
香港医疗险在香港保险公司的产品体系中占据重要位置,这是由香港医疗体制和医疗保障体系的特点决定的。
香港采用的是公费医疗的医疗保障体系,公立医院门诊和住院都采用定额付费的方式,急诊180港币,住院100港币/天。但低廉定价带来了巨大的医疗负担,公立医院会根据患者病情的紧急严重程度来确定收治优先度,导致民众在公立医院不能获得及时的医疗服务。然而这种医疗体制下,有经济实力的香港民众会优先选择私立医院进行就医,享受优质便捷的医疗服务。
据统计,香港总出院人次中有18%来自私立医院,但私立医院定价水平较高,日均住院费用通常高达几万港币,这就催生了民众通过购买商业医疗险转嫁医疗费用风险的需求。因此,和大陆不同的是,香港医疗险的保障范围均以私立医院为主,并拓展全球的医疗资源。
事实上,医疗险在香港市场具有极高的市场需求,因此也被当作保险公司的重要产品线,在香港保险市场中被定位为需要投保的“第一份保单”,覆盖了超过30%的香港居民。
不仅如此,香港代理人非常重视医疗险产品,因为代理人可以通过医疗险的高频理赔建立和客户之间的信任关系和粘性,以开拓其他保险产品如重大疾病保险和投连险的销售。
同时,香港保险公司重视医疗险的产品的开发与运营,通过每年迭代的策略丰富产品特色。相比大陆对于百万医疗险作为“获客工具”和“流量变现工具”,香港市场对于医疗险的重视程度更高。
类型
香港市场个险渠道销售的医疗险产品中,根据产品提供的服务范围和保障水平不同,可分为大众医疗险和高端医疗险。大众医疗险和高端医疗险的差别如下:
● 从保障范围看,大众医疗险和高端医疗险可能相同也可能不同,住院医疗通常是二者皆有的责任,但高端医疗险可能包括门诊、孕产、院后护理等责任;
● 从保障水平看,大众医疗险通常针对每个医疗项目都有一个赔付上限和给付比例,被保险人受制于单项限额只能入住普通病房或半私家房。不同的产品计划会设置不同的单项限额,制造出梯度保障水平。而高端医疗险是通过取消单项责任的赔付上限来提高保障水平,被保险人可以选择入住私家房,且享受几乎全额报销。这是区分大众医疗险和高端医疗险的主要标志。
● 从免赔额看,大众医疗险通常不设置免赔额;高端医疗险由于放宽单项限额而导致成本太过高昂,因此会通过设置一定的免赔额降低成本,但即使是免赔额后的价格也高于普通医疗险。
表1. 友邦香港医疗险产品对比
对比大陆的百万医疗险,香港医疗险的不同主要体现在如下几方面:
● 大陆的百万医疗险通过高免赔额来控制发生率,对于医疗费用通常无限制;而香港医疗险是通过实质的单项限额来控制医疗行为和医疗费用,对于发生率通常无限制;
● 香港医疗险通常含有无理赔优惠服务(No Claim Bonus, NCB),通过保费折扣提高继续率;
图1. 香港医疗险的无理赔优惠条款描述
● 香港医疗险的医疗服务范围以私立医院为主,覆盖全球医疗资源,通过单项限额或者理赔系数来控制风险和成本,而大陆百万医疗险是以公立医院为保障范围;
● 香港医疗险的保费相对大陆百万医疗较贵,普通医疗险和高端医疗险保费差异较大;以友邦的健康之宝医疗保障计划2(普通病房)和至尊医疗计划5(0免赔)为例,30岁不吸烟男性,普通医疗和高端医疗的月缴保费分别为285和2034港元。
自愿医保
2019年4月1日,香港推出了自愿医保计划(Voluntary Health Insurance Scheme, VHIS),该项计划类似于大陆的税优健康险,包含标准计划和灵活计划两种,保障消费者在私家医院的住院医疗费用,鼓励消费者使用私营医疗服务。
自愿医保计划由商业保险公司经营、香港食物及卫生局审批,并在官方网站提供认可产品计划的详细信息,其主要特点如下:
● 标准计划由政府制定标准化条款和保障内容,可以提供最基本的就医保障,足够被保险人在香港私家医院住6至8人一间的普通病房,进行一些花费不算太高的治疗和手术,每年每人最多理赔42万港币,终身保额无上限。标准计划可类比为上文提及的大众医疗险中保障水平较低的计划。
● 保险公司可在提供标准计划的基础上提供灵活计划供客户选择,灵活计划在提供标准计划保障基础上,需提供额外保障满足消费者需求。灵活计划可类比为上文提及的普通医疗险的众多梯度中保障水平中高水平的产品计划或者高端医疗险。
● 消费者根据所交保费可进行税收抵扣,每人最高享受8000港币的税收减免。
● 标准计划不设终身保障限额,每年保障限额42万港币。
● 一般医疗险的最高投保年龄为60岁,自愿医保计划允许更多老年人加入计划,最高投保年龄扩展至80岁,且保证续保至100岁。
● 若产品停售,要求对有效单进行转保,且要求转保后产品保障水平不得低于原产品。
● 提供无理赔优惠计划和全球医疗保障。
图2. 友邦香港自愿医保的标准计划(左)和灵活计划(右)
根据政府披露的投保信息显示,“自愿医保推行首年,认可产品的保单已达52.2万张,据独立顾问在自愿医保推出前的估算,在计划推出的首两年购买认可产品的人数约100万。现时的保单数字反映计划正稳步迈向目标”。
“在52.2万名被保险人中,大部分(97%)购买灵活计划,其余则购买标准计划。超过半数(54%)被保险人为40岁以下;超过三分之一(34%)受保人为30岁以下,这说明自愿医保对年轻人士有一定吸引力。”
究其原因,政府的税收减免政策对自愿医保计划的流行起到极大的推动作用。在不减少保障范围且扩大投保人群的前提下,对消费者而言,税收减免政策可看做政府提供补贴让利给消费者;对保险公司而言,税收减免政策降低了产品的销售难度,且灵活计划提供差异化产品满足市场竞争需求。
因此,香港既往的医疗险客户基本已经转保进入了自愿医保计划,自愿医保计划已逐渐取代香港保险的传统医疗险个险产品,成为市场主流的医疗险产品。
02
香港医疗险的长期性研究
保险期间
从整体市场看,香港的保险业务分为一般业务和长期业务,可以类比为大陆地区的财险业务和寿险业务。由于医疗险兼具短期险和人身险的特征,因此医疗险既可以归类在一般业务中,也可以归类在长期业务中。
如果保险公司具备“一般业务”的牌照,通常会将医疗险按照一般业务报备,实质是短期险产品;如果保险公司仅具备“长期业务”的牌照,通常会将医疗险开发成小额寿险产品的附加责任进行备案,实质是在长期寿险产品上附加了短期医疗责任。
表2. 香港保险业务分类
根据香港保险业监管局2019年行业统计数据整理医疗险保费规模,可得出如下结论:
● 整体来看,保险行业年保费为6544.66亿港元,其中医疗险年保费为280.5亿港元,占行业保费的4.3%;医疗险的新单保费为151.55亿港元,占医疗险年保费的54%。
● 在一般业务中,意外及健康险中的医疗险毛费为140.9亿港元,占一般业务的33.5%,占意外及健康险的82%。
● 在长期业务中,医疗险的统计科目均为“附加合约-意外及疾病(医疗)”,记录在“年金除外的人寿保险”和“相连长期”科目下,说明医疗险在长期业务中均为短期附加险,附加在投连险或除年金的寿险上。
● 在长期业务中,医疗险以个险为主;团险医疗险均为雇主提供的医疗计划,整体占团险业务的33.7%。
表3. 2019年香港医疗险保费统计
综上可以看到,香港医疗险产品被界定为长期产品或短期产品取决于保险公司所拿到业务牌照,香港市场的医疗险本质上均为短期医疗险,虽然有些医疗险被归类在长期业务中,但其本质是不具备一般业务牌照的寿险公司开发的附加在寿险长期业务上的短期医疗险产品。
保证续保
虽然香港医疗险是短期产品,但是给予了客户一定的长期承诺。比如,某香港医疗险产品续保条款描述为:“本计划保证终身续保。本公司保留权利于每次续保时修订本计划之保障、保单条款及细则和保费。”
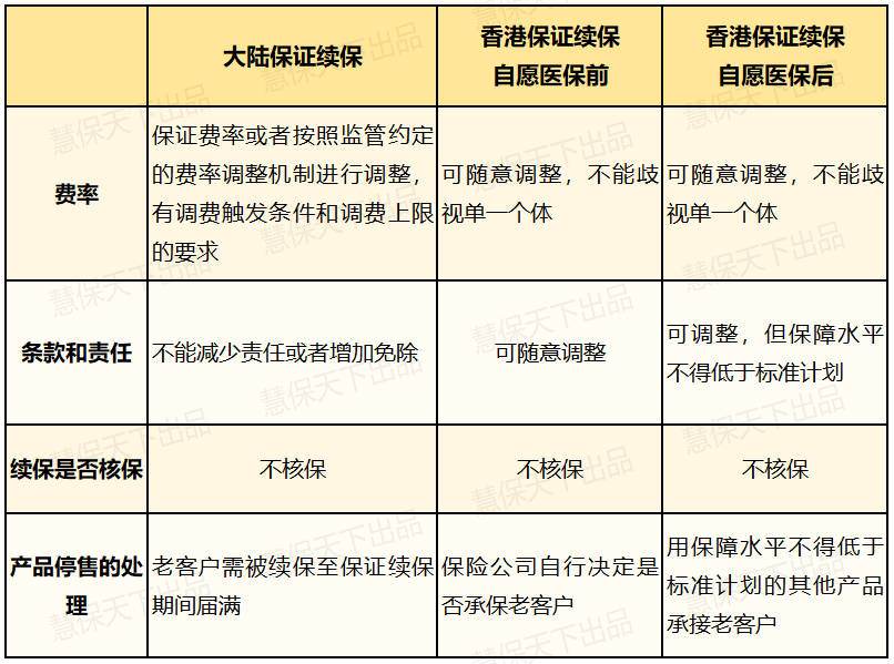
但需要注意的是,香港医疗险产品的“保证续保”的含义和大陆监管体系下的“保证续保”并不相同:一方面香港医疗险并不要求对保险责任和条款约定进行保证,非自愿医保的医疗险责任和条款可以在续保时无限制的被调整,自愿医保的医疗险责任和条款可以在续保时以政府公布的标准计划为调整下限;另一方面保险公司可以停售产品甚至彻底退出医疗险业务。
例如,自愿医保计划的保证续保条款会约定:保险公司丧失自愿医保产品供应者资格,则可以停售自愿医保产品,但需要用一款保障水平不低于自愿医保标准计划的医疗险产品承接老客户。
表4. 大陆和香港医疗险的保证续保比较
调费实务
由于香港医疗险已经进入运营成熟期,且继续率较高,因此选择效应衰退和选择性退保并不是导致其费率调整的主要原因,香港医疗险费率增长的主要因素是医疗通胀。调费幅度由保险公司根据产品本身的运营情况,结合市场需求来综合制定,根据历史经验每年涨费幅度约为5-15%左右。
香港消费者对医疗险调费具有较高的接受度,主要有三个原因:
● 首先,香港的医疗费用常年居高不下,消费者在私家医院就医时能感受到医疗服务费用在逐渐提高,而且相对理性的消费者对医疗通胀有一定的理解,进而对医疗险调费能够接受。
● 其次,香港的医疗险产品均通过代理人渠道销售,且香港代理人素质较高,和客户的粘性较强,调费时会跟客户做解释工作,客户对其也比较信赖。
● 最后,产品形态中的无理赔优惠(NCB)设置也对产品维持高续保率起到积极作用,针对无理赔的客户给予一定费率折扣的优惠。
03
香港医疗险的监管方式
香港的保险监管机构为保险业监管局(“保监局”),成立于2015年12月。在相对自由的市场经济环境下,保险业以自律为主、监管为辅。
而保监局主要关注保险公司的设立、股本和偿付能力充足性,承担行业经营信息披露等职责,不会参与保险公司的日常运作事宜,包括新产品开发、费率厘定和调整保单条款或保费费率。
目前仅有个别储蓄类长期险种及2019年推出的自愿医保计划(VHIS)类产品需要在产品开发及升级期间报备保监局,其余包括费率可调的商业医疗保险产品在内的其他产品均不需要与保监局进行任何形式的监管沟通。
关于医疗险调费的监管,香港保监局仅做原则上的规定,即公平对待客户。公平对待客户在医疗险调费上的体现是:不能因为单一被保险人调费,调费应基于某个风险类别进行,但是对于调费触发条件、调费上限等并无规定。
在信息披露方面,保监局于2019年11月发布了《医疗保险业务指引》(指引31),文中涉及保单续保涨费的主要规定主要有以下三点:
● 保险公司需在费率及保障内容调整之前书面通知被保险人或者保险中介;
● 书面通知应清晰解释具体调整内容以及调整原因;
● 若续保时产品保障有变化,保险公司应尽可能向被保险人提供原方案续保的选择。
“指引31”要求保险公司在调费之前需通过书面形式告知被保险人,因此,信件、短信、邮件等告知形式是目前各公司普遍采取的通知手段,通知中对于调费原因的解释通常较为简单模糊,多以“医疗通胀”以及“保障增加”为由。
同时,各公司均不会对费率调整进行公开信息披露,亦不需要与监管进行任何形式上的沟通。消费者若想了解产品既往的调费情况,需要通过其代理人或其他中介市场进行了解。
尽管监管未明确要求,多数保险公司会在产品起售3-5年后开始首次调费,调费具有3-5年的空窗期的主要原因包括:
● 一般情况下新产品在上市时的毛保费拥有充足的定价空间;
● 产品上市初期以新单业务为主,整体健康情况较好,由于核保效应,前期净成本较低;
● 新单销售佣金占比较高,随着续保而逐年下降。
总结
香港医疗险是香港保险产品体系中的重要一环,因为它既是满足香港本地居民享有更高效率和品质的私立医院服务的重要支付手段,具有较高的普及性。同时也是保险公司和代理人维持与客户接触和粘性的重要产品,具有较高的战略意义。
从产品形态上看,香港医疗险分为大众医疗险和高端医疗险,而大众医疗险会按照保障水平划分为不同计划,区分这些产品类别最重要的标志是单项限额的水平。随着自愿医保计划的实施,香港的个人医疗险产品基本被自愿医保计划替代,因为政府的税收优惠政策补贴了民众的保费负担。
从产品分类看,香港的医疗险基本属于短期险产品,但通常会给客户一些类似保证续保的承诺。香港保证续保的概念和大陆不同,香港保险公司可以调整责任和条款,也可以选择退出医疗险业务的经营。
从监管方式看,香港监管机构对于调费仅作原则性指导,不做细节约束。从调费结果看,香港医疗险调费能够比较稳定主要是因为民众对于医疗险调费理解度较高。





























